checkRegistration
ag.itc.checkRegistration
Prüft anhand der übergebenen Daten, ob für den Geschäfts- bzw. Ansprechpartner bereits eine Registrierung (= Portal-Login) in TINA vorliegt.
Request
JSON-Attribut | Datentyp | Pflicht | Anmerkungen | Entität | Feldname | Feldname intern | Anmerkungen |
lastName | String(70) | Ja | Ansprechpartner | Name | LastName.ContactPerson |
| |
firstName | String(128) | Ja | Ansprechpartner | Vorname | FirstName.ContactPerson | ||
String(255) | Nein | Ansprechpartner | Email.ContactPerson | ||||
name1Customer | String(255) | Nein | Firma | Geschäftspartner | Firma | Name1.Customer | |
name2Customer | String(255) | Nein | Zusatz | Geschäftspartner | Zusatz | Name2.Customer | |
postalCode | String(255) | Nein | PLZ | Geschäftspartner | PLZ | ZIPKey.Address | |
param1 | String(255) | Nein | Kann projektindividuell verwendet werden. Im TINA-Standard aktuell nicht genutzt. | ||||
param2 | String(255) | Nein | Kann projektindividuell verwendet werden. Im TINA-Standard aktuell nicht genutzt. | ||||
rolle | String(20) | Nein | Schlüsselliste analog getCustomer.rolle mit [INSTALLATEUR, SOLARTEUR, KUNDE] |
Response
JSON-Attribut | Datentyp | Pflicht | Anmerkungen | Entität | Feldname | Feldname intern | Anmerkungen |
customerProfile | Nein | Muss enthalten sein, wenn ein Kundendatensatz gefunden wurde. | Geschäftspartner |
|
| Leer, wenn Geschäftspartner nicht eindeutig gefunden werden konnte | |
contactProfile | Nein | Muss enthalten sein, wenn ein Ansprechpartnerdatensatz gefunden wurde. | Ansprechpartner |
|
| Ansprechpartner zu den Eingabeparametern firstName und lastName | |
accountStatus | String(255) | Nein | [AKTIV, GELÖSCHT, PRÜFUNG, LEGITIMIERT] | Portal-Login | |||
status | String(255) | Ja |
|
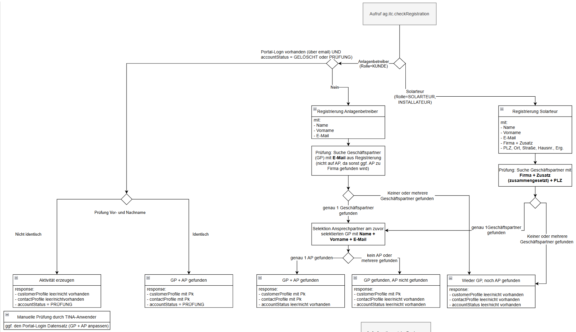
Logik

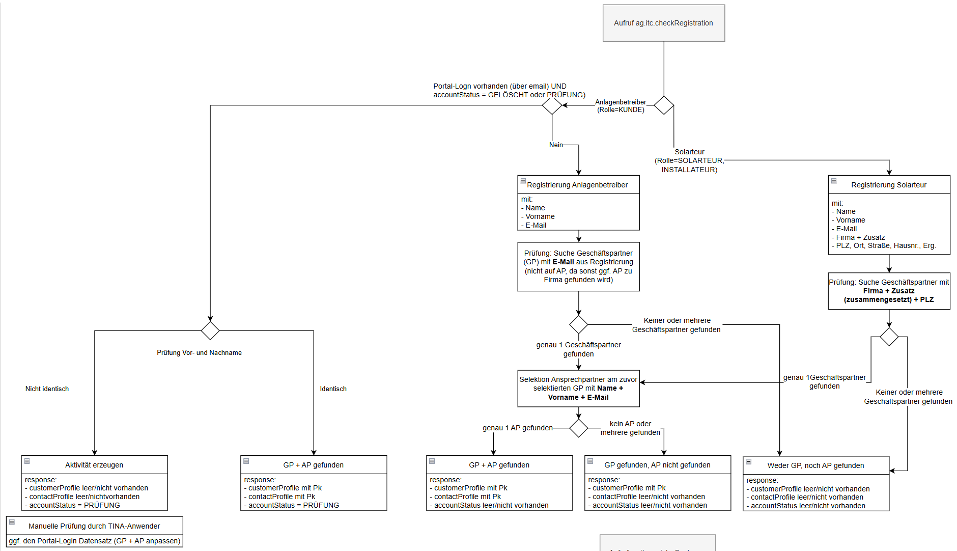
Prüfung | Fall Anlagenbetreiber (ag.itc.checkRegistration rolle=KUNDE) | Fall Solarteur (ag.itc.checkRegistration.rolle= SOLARTEUR, INSTALLATEUR) | |
0 | Prüfung Normale ODER Vorabregistrierung Anschlussnehmern / Anlagenbetreiber durch Solarteur Prüfung: Portal-Login suchen mit JSON-Attribute email= LoginName.C12PORTALLOG UND Accountstatus.C12PORTALLOG= GELÖSCHT ODER PRÜFUNG |
| |
0.1 | genau 1 Portal-Login gefunden:
| Kein Portal-Login gefunden:
| |
1 | Prüfung: Suche Geschäftspartner (GP) mit email=Email.Customer aus Registrierung (nicht auf AP, da sonst ggf. AP zu Firma gefunden wird) | Prüfung: Suche Geschäftspartner mit name1Customer+name2Customer= Name1.Customer+Name2.Customer (zusammengesetzt) UND postalCode= ZIPKey.Address (über rCuAd / alle Adressen am GP) | |
2.1 | genau 1 Geschäftspartner gefunden: Selektion Ansprechpartner am zuvor selektierten GP mit lastName=LastName.ContactPerson UND firstName=FirstName.ContactPerson UND email=Email.ContactPerson | ||
2.1.1 | genau 1 AP gefunden: response:
| ||
2.1.2 | kein AP oder mehrere gefunden: response:
| ||
2.2 | Keiner oder mehrere Geschäftspartner gefunden: response:
| ||
Prüfung Portal-Login bei Account-Status GELÖSCHT ODER PRÜFUNG
Wenn bei ag.itc.checkRegistration JSON-Attribute rolle =KUNDE UND über JSON-Attribute email= LoginName.C12PORTALLOG ein Portal-Login gefunden wurde mit Accountstatus.C12PORTALLOG= GELÖSCHT ODER PRÜFUNG, dann wird folgende Prüfung ausgeführt:
JSON-Attribute lastName und firstName gegen LastName.ContactPerson und FirstName.ContactPerson über ContactPersonPk.C12PORTALLOG.
Wenn Name + Vorname identisch:
response:
accountStatus = PRÜFUNG
customerProfile mit Pk
contactProfile mit Pk
Es wird keine Aktivität erzeugt.
Wenn Name oder Vorname NICHT identisch:
response:
accountStatus = PRÜFUNG
customerProfile leer/nicht vorhanden
contactProfile leer/nicht vorhanden
Folgende Aktivität wird erzeugt:
Feld | Wert |
|---|---|
Betreff | Abweichender Name/Vorname in Portalregistrierung |
Beschreibung | TINA:
Portal:
Bitte in Klärung gehen und ggf. Ansprechpartner / Geschäftspartner anpassen. |
Art | AUFGABE |
Beginn/Ende | akt. Datum |
Priorität | A |
Status | O |
Delegiert von | REST-USER (Benutzer der den Service ausführt) |
Delegiert an Gruppe | <Projektgruppe (C12PrjGroupPk.Project) übernehmen aus erstem Projekt zu Portal-Login> |
Aktivität mit: | ContactPersonPk.C12PORTALLOG
|