Registrierung abschließen
Endkunden registrieren sich im Kundenportal. Um die korrekte Zuweisung der Benutzer sowie deren Daten zu gewährleisten, entsteht parallel ein Portal-Login-Datensatz für jeden Benutzer in TINA. Dieser enthält den Geschäftspartner und ist mit einem oder auch mehreren Projekten, die durch den Portalanwender eingereicht wurden, verknüpft. Für den Fall, dass der Geschäftspartner nicht eindeutig anhand der im Kundenportal hinterlegten Daten in TINA identifiziert werden kann, ist eine Prüfung und Zuordnung durch die zuständige Fachabteilung erforderlich.

Technische Dokumentation
Komponentenübersicht
Prozesse
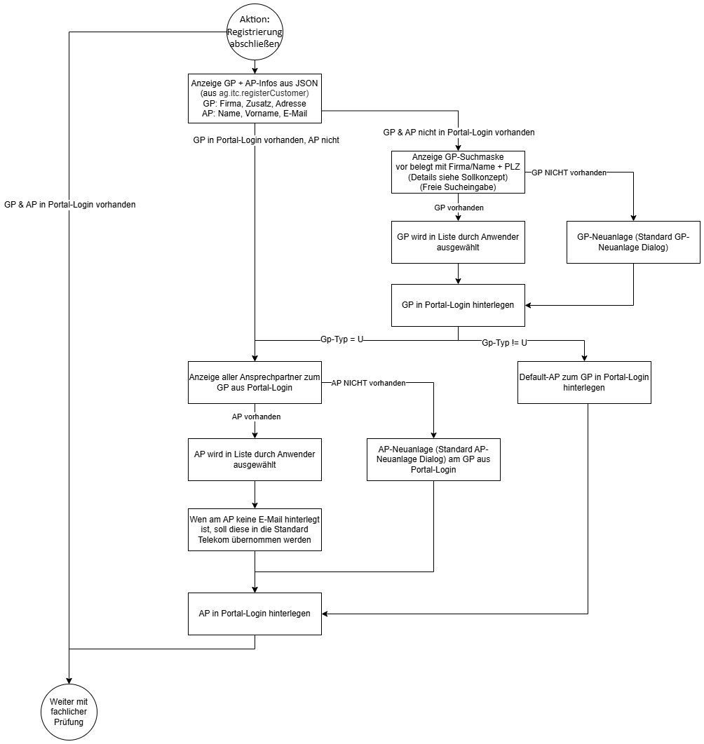
Registrierung abschließen (C14FinishRegistration)
Geschäftspartner identifizieren: Geschäftspartnersuche (C14IdentifyCustomer_CustomerSearch)
Geschäftspartner identifizieren: Ansprechpartnersuche (C14IdentifyCustomer_ContactPersonSearch)
Skriptklasse SC14ProjectUtils
Methodenname | Beschreibung |
|---|---|
getEventArchiveFromPortalLog | Ermittelt den Container des Zeitereignisses aus dem Portal-Login |
getEventArchiveFromProject | Ermittelt den Container des Zeitereignisses aus dem Projekt |
readContactPersonValuesFromRegisterRequestJson | Ermittelt die Ansprechpartnerinformationen aus dem JSON des Zeitereignisses der Registrierung in Form eines Containers |
getInstanceInfoForIdentifyCustomer | Baut die in den Selektionstasks verwendete Instanzinformation aus den Geschäftspartnerinformationen zusammen |
readCustomerValuesFromGeneratingRequestJson | Ermittelt die Geschäftspartnerinformationen aus dem JSON des Zeitereignisses der Projektanlage in Form einer Liste |
readCustomerValuesFromRegisterRequestJson | Ermittelt die Ansprechpartnerinformationen aus dem JSON des Zeitereignisses der Registrierung in Form eines Containers |
getPortalLogForProject | Ermittelt die Portal-Login-Datensätze des Projektes in Form einer Liste von Containern |
linkProjectParties | Verknüpft die projektbeteiligten Geschäftspartner mit der übergebenen Rolle zum Projekt |
Ablauf
Über den Aufruf ag.itc.registerCustomer entsteht in TINA ein Zeitereignis, sowie ein Portal-Login-Datensatz.
Über den Aufruf ag.itc.createGeneratingUnit entsteht in TINA ein Zeitereignis, sowie ein neues Projekt inklusive der Anlagen- und Anschlussobjekt-Informationen.

Aufruf ag.itc.createGeneratingUnit
Der Portal-Login wird anhand der Übergabe desselbigen in ag.itc.createGeneratingUnit mit dem Projekt verknüpft.
Sofern der Geschäftspartner anhand der übergebenen Informationen in TINA eindeutig identifiziert werden konnte, wird der Geschäftspartner (und Ansprechpartner) automatisch im Portal-Login-Datensatz hinterlegt.
War eine eindeutige Identifizierung nicht möglich, ist eine prozessgestützte Prüfung durch die Fachabteilung erforderlich. In diesem Fall ist die Aktion “Registrierung abschließen” in der Aktionsbox der Projekte aktiv.
der Geschäftspartner kann gesucht und übernommen werden
die Suchmaske wird hierbei mit den aus dem Portal übermittelten Daten vorbelegt (Quelle ist das im Zeitereignis hinterlegte JSON)
der Geschäftspartner kann neu angelegt werden
In beiden Fällen wird der Geschäftspartner (sowie der (Haupt-)Ansprechpartner) in den Portal-Login-Datensatz übernommen.
2025.5
Der Schalter “Registrierung abschließen” ist nur dann aktiv, wenn es zum Projekt mindestens einen Portal-Login gibt, bei dem der Geschäftspartner leer ist. Andernfalls ist der Eintrag inaktiv.
Wenn aktiv, muss genau der Portal-Login im dahinterliegenden Prozess behandelt werden, bei dem der Geschäftspartner und/oder Ansprechpartner leer ist.
Der Fall, dass mehrere Portal-Logins mit leerem Ansprechpartner und/oder Geschäftspartner zu demselben Projekt vorliegen, sollte in der Praxis nicht vorkommen. Demnach ist eine Behandlung mehrerer Portal-Logins ohne Ansprechpartner-/Geschäftspartnerzuordnung nicht erforderlich
Wurde der Geschäftspartner im Rahmen der Registrierung neu in TINA angelegt, wird mit Abschluss des Prozesses die Prüfung zur Identifizierung des Geschäftspartners erneut durchlaufen. Ist eine eindeutige Zuordnung nun möglich, wird dieser automatisch identifiziert und dem Projekt mit entsprechender Projektrolle zugeordnet.
Vorgenerierung der Portal-Logins
Solarteur meldet Anlage an und erfasst Anschlussnehmer und eventuell einen abweichenden Anlagenbetreiber
Bei der Geschäftspartner-Identifizierung (egal ob automatisch bzw. eindeutig über Name + Vorname + E-Mail oder manuell) wird, wenn der Geschäftspartner noch kein Portal-Login hat, ein Portal-Login erzeugt und der Geschäftspartner + Ansprechpartner in diesem Datensatz hinterlegt
Anschließend wird eine Statusmail an den Anlagenbetreiber / Anschlussnehmer mit der Aufforderung sich im Kundenportal zu registrieren versendet
Bei der Registrierung im Portal über den Service ag.itc.checkRegistration mit der Rolle KUNDE (JSON-Attribute rolle = KUNDE) wird zunächst über das JSON-Attribute email in TINA nach einem Portal-Login-Datensatz gesucht.
Sollte dieses vorhanden sein, wird dies über den neuen response Parameter accountStatus = PRÜFUNG an das Portal zurück gegeben werden.
Schlüssel in TINAAKTIV (Aktiv)
GELÖSCHT (Gelöscht)
PRÜFUNG (in Prüfung)
TINA prüft das JSON-Attribute lastName und firstName gegen LastName.ContactPerson und FirstName.ContactPerson über ContactPersonPk.C12PORTALLOG.
Sollte es hier eine Abweichung geben, wird folgende Aktivität erzeugt:
Feld Aktivität | Wert |
|---|---|
Betreff | Abweichender Name/Vorname in Portalregistrierung |
Beschreibung | TINA:
Portal:
Bitte in Klärung gehen und ggf. Ansprechpartner / Geschäftspartner anpassen. |
Art | AUFGABE |
Beginn/Ende | akt. Datum |
Priorität | A |
Status | O |
Delegiert von | REST-USER (Benutzer der den Service ausführt) |
Delegiert an Gruppe | Projektgruppe (C12PrjGroupPk.Project) aus erstem Projekt zu Portal-Login |
Aktivität mit | ContactPersonPk.C12PORTALLOG |
Verknüpfung: mit Portal-Login verknüpfen